Piranesi - Susanna Clarke
- January 2, 2026
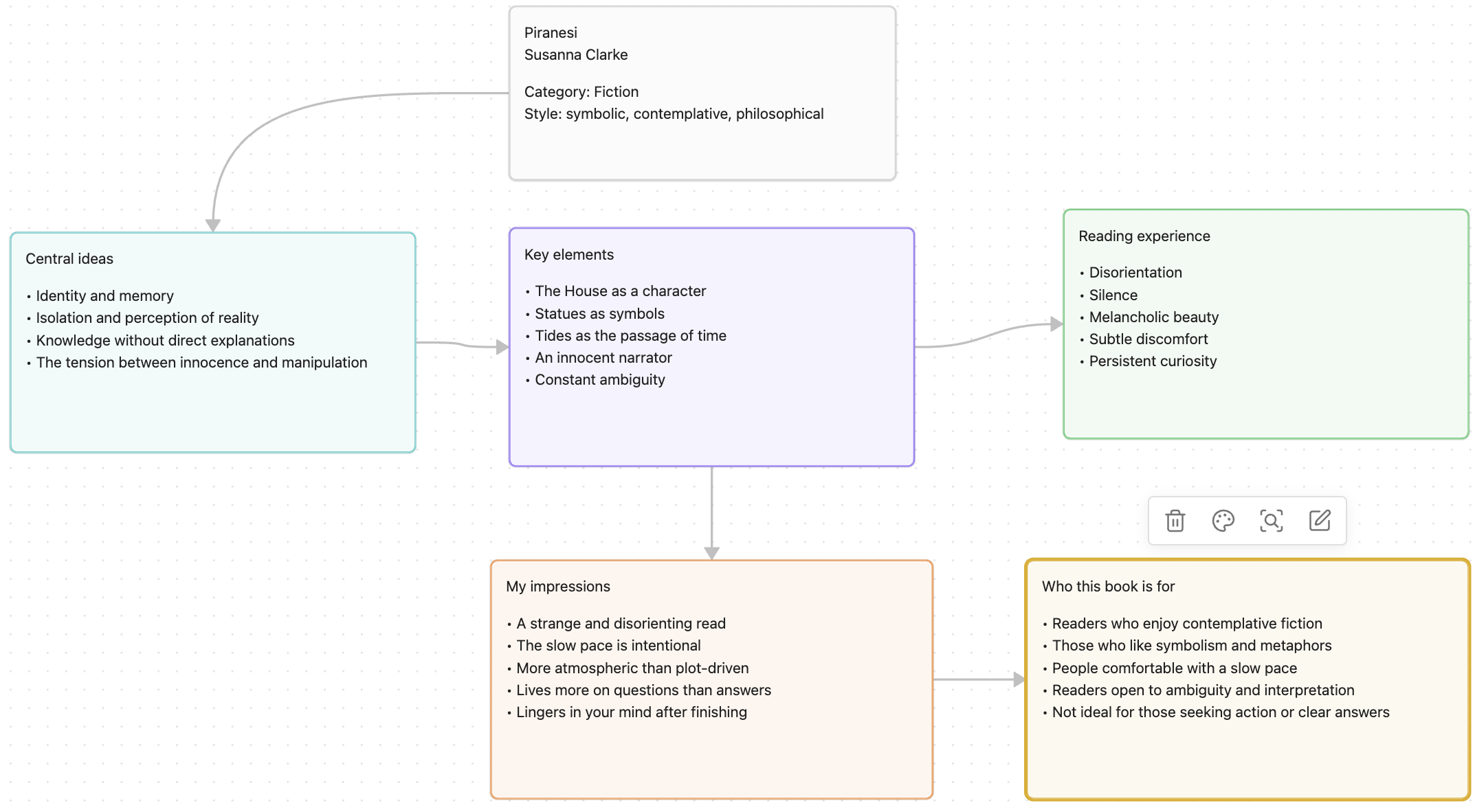
I finished reading Piranesi with a hard to explain feeling. It was without a doubt one of the books that left me most disoriented after reading the last page. It is not confusing in the sense of being poorly written or disorganized, but because it simply does not follow a traditional narrative path. Who enters expecting a story with a beginning, middle and well defined end probably will be frustrated.

It is a slow book, very slow. This is not a defect, it’s part of the book’s proposal. Piranesi does not want to tell you a closed story, he wants to be felt. The reading is more contemplative than narrative, more about feeling, contemplation and observation than about action or great events.
The House with its infinite salons, statues and tides turned almost into characters. Everything there has symbolic weight, but nothing is delivered in an obvious way. The book lives much more in questions than in explanations. Who is Piranesi for real? What is the House? What is real and what is memory or imagination? Many of these questions never receive a clear answer, and this can be quite uncomfortable.
At the same time, it is precisely this that makes the book memorable. It continues making you think after reading. You close the book, but it stays with you. Ideas stay around, scenes return, some phrases reappear in the head…
Absolutely, it is not a book for everyone. Who likes fast-paced, clear explanations or well-tied stories probably will hate it. But for those who accept to lose a bit, read without haste and let the book work more in the field of sensation and reflection, Piranesi can be a nice experience. It’s not a book that I would say is my favorite reading, but it’s a book that left its mark.