The weight of the dead bird – Aline Bei
- January 24, 2026
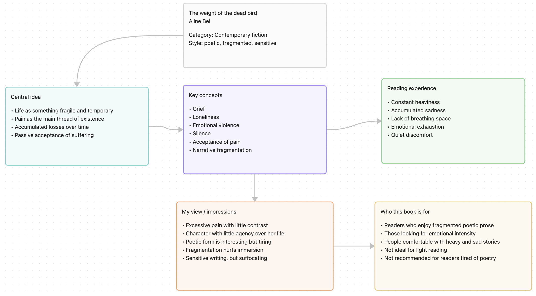
I finished reading The weight of the dead bird by Aline Bei and I was left with a kind of heavy feeling, a bit uncomfortable. It is a sad book. Really sad. Not that beautiful and poetic melancholy, but a sadness that keeps growing, event after event, like there is not much space to breathe.

In the end, the idea feels almost too simple: life is a breath. It goes fast, it escapes from our hands. Along with that, a thought came to me that I couldn’t ignore. The character, in many moments, seems to like suffering. Or maybe not like it, but accept it. She does very little to change the direction of her life. From very early, she starts drawing all the paths that lead to this suffering.
I must say I didn’t like the poetic style. Too many line breaks, too much fragmented text. In some moments, when the book takes a break and longer sentences appear, complete ones, I felt a relief. Reading full sentences calms my eyes, my head.
At the beginning I thought it was amazing. It makes a lot of sense as the portrait of a child writing, thinking, feeling. I even imagined that this style would change with time, that the writing would grow together with the character. Ok, I was naive. Poetry is the book. It’s part of the concept. I understand that. I just don’t like it. For me it becomes too fragmented, tiring, exhausting.
It’s impossible to deny that this format helps to soften the impact of what is being said. Maybe if it was a more traditional prose, some parts would be unbearable. Even so, the reading hits like a punch in the stomach. The kind that leaves you without air for a while. It’s a book to read fast, in one go, because stopping in the middle feels worse. A very positive point is that the author doesn’t stretch the story just to create more pages. No filler, it feels well measured.
The book overflows with feeling all the time, it’s very sensitive. But it’s also a sequence of sadness. Tragedy after tragedy. I had the feeling of crossing pages and pages made only of pain. It left me feeling down during the whole reading.
It’s a book that makes you feel and think a lot. It’s intense, sad and unique. In the end, you just want to hug your parents, hug your dog. Besides the line breaks, I really liked the author’s writing style. It’s not a book that makes me want to reread it, but it’s definitely a book that I will remember.